AC/DC
AUX PS (Auxiliary Power Supply)
-
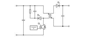
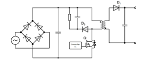
Single-end Flyback with RCD snubber
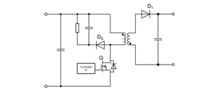
(Controller IC version) -
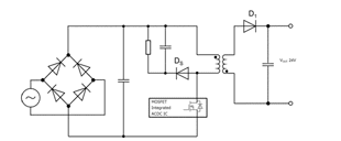
Single-end Flyback with RCD snubber
(AC/DC IC version) -
Single-end Flyback with RCD snubber
(DC input version) -
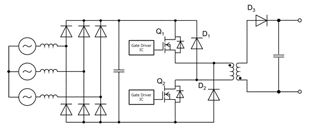
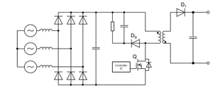
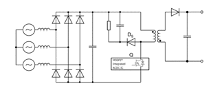
Three phase Single-end Flyback with RCD snubber
(Controller IC version) -
Three phase Single-end Flyback with RCD snubber
(AC/DC IC version) -
Three phase Single-end Flyback with RCD snubber
(DC input version) -
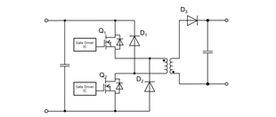
Two switch flyback
(Controller IC version) -
Two switch flyback
(DC input version)





