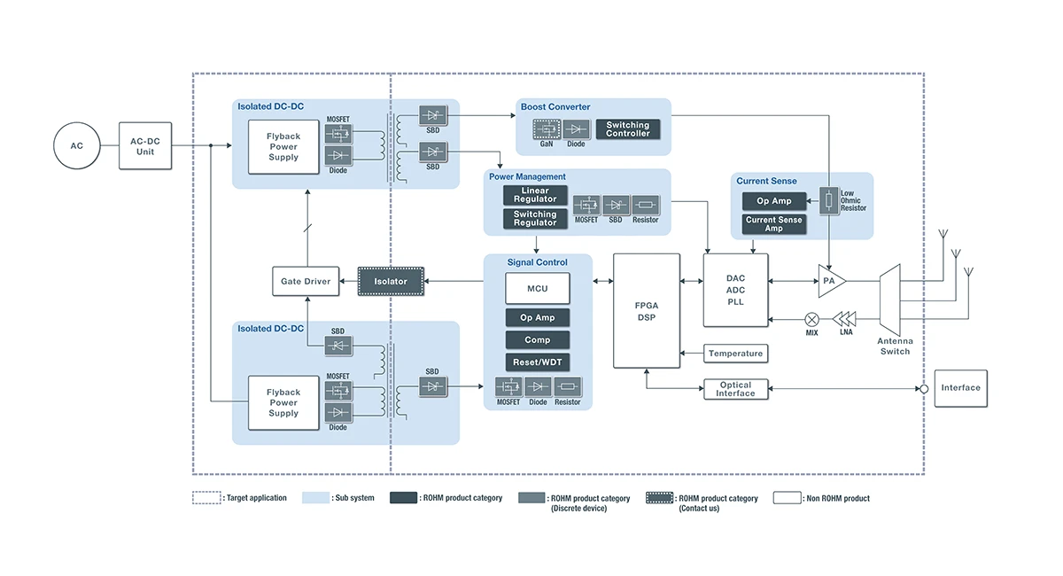
基地局 Remote Radio Head(RRH)
5Gをはじめ高速通信を行う基地局は、無線の復変調やパケット処理で大容量の信号処理を行う必要があるため、大電力・高速のシステムが求められます。また、処理能力や通信距離に応じて通信セルを多く設けることから、小型でどこにでも設置できることも求められます。
ロームは、パワー半導体に加えて、各ブロックで使用可能な小型・高耐圧の半導体素子や、部品点数削減可能な高効率電源ICをラインアップし、基地局装置の低消費電力化だけでなく小型化にも貢献するソリューションを提供しています。
トポロジーセレクション
電電子回路、特にパワー系の回路を設計する際には,用途によって入力電圧,出力電圧,電力,アイソレーションなどが異なるため,要求仕様に合致した回路構成(トポロジー)を選択する必要があります。また、トポロジーによって最適な部品の選択も異なります。誤った部品を選択すると、要求された仕様を満たすことができず、回路設計をやり直さなければなりません。ロームが提供するトポロジセレクションページでは、さまざまなトポロジーに最適なデバイスの選択をガイドします。
リファレンスデザイン
ロームのIC製品、ディスクリート製品の組合せでさまざまなお客様の困り事を解決するソリューションボードを提供します。 システムレベルの評価結果、設計データをリファレンスデザインとして提供、お客様の開発工数削減にお役立てください。
デザインモデル
ロームは、パワーデバイスを含むディスクリート製品やIC製品について、回路シミュレーションや熱シミュレーションに必要となる熱モデル、PLECSモデル、Rayファイルなどの各種シミュレーションモデルを提供しています。
ROHM Solution Simulator
「ROHM Solution Simulator」は、ロームの公式Web サイト上で動作する電子回路シミュレーションツールです。部品選定やデバイス単体検証などの開発初期段階からシステムレベルの検証段階まで、幅広くWeb 上でシミュレーションできます。
※ご利用の際はMyROHM登録が必要です。
動画
-
ROHM SiCパワーソリューション
-
フレキシブルライン
カタログ
- 産業機器向け
アプリケーションカタログ
- パワーデバイスカタログ
- 次世代オペアンプパンフレット
- DC-DCコンバータセレクションガイド



